This website requires JavaScript.
Explore
Help
Sign In
F5
/
unison
Watch
1
Star
0
Fork
0
You've already forked unison
Code
Issues
Pull Requests
Packages
Projects
Releases
Wiki
Activity
Files
86b9cfb981672bfa09d14240e010ffcc9acbb72f
unison
/
doc
/
namespace-2.png
Mathieu Lacage
2894f50005
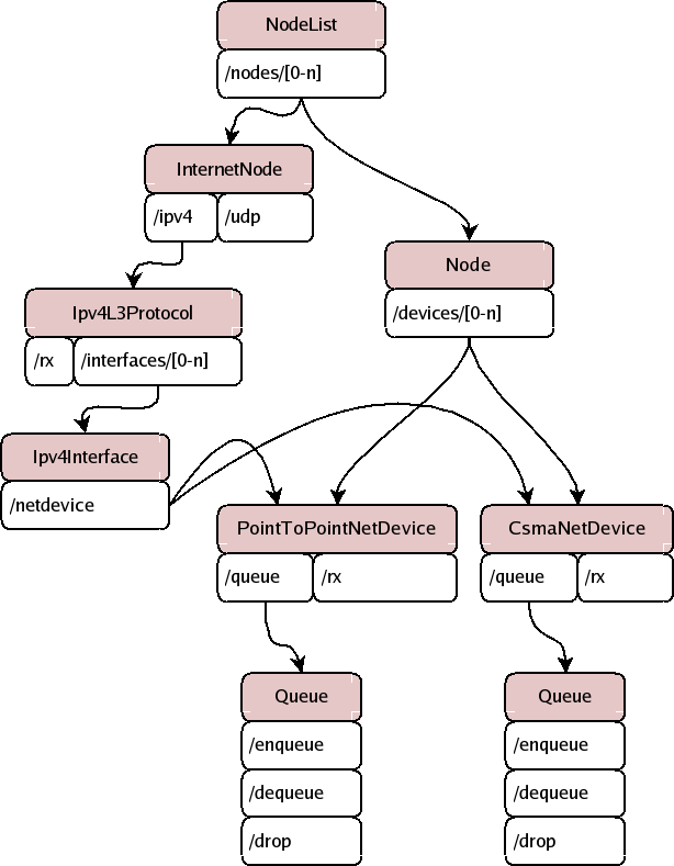
add explanatory diagram
2007-08-30 14:57:59 +02:00
31 KiB
614x789px
Raw
History
Reference in New Issue
View Git Blame
Copy Permalink